niworkflows.anat.ants module

Nipype translation of ANTs’ workflows.

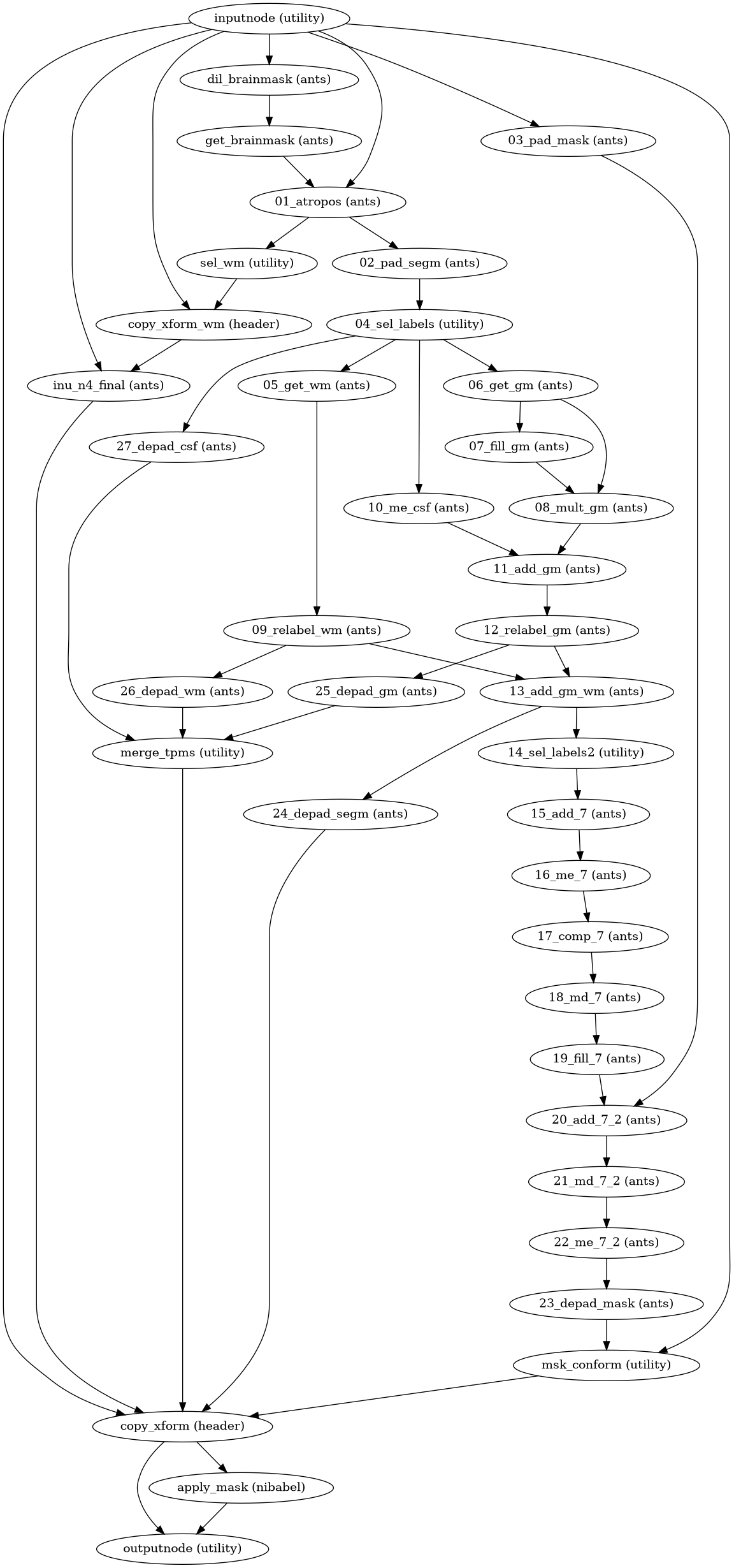
niworkflows.anat.ants.init_atropos_wf(name='atropos_wf', use_random_seed=True, omp_nthreads=None, mem_gb=3.0, padding=10, in_segmentation_model=(3, 1, 2, 3), bspline_fitting_distance=200, wm_prior=False)[source]

Create an ANTs’ ATROPOS workflow for brain tissue segmentation.

Re-interprets supersteps 6 and 7 of antsBrainExtraction.sh, which refine the mask previously computed with the spatial normalization to the template. The workflow also executes steps 8 and 9 of the brain extraction workflow.

Workflow Graph
../_images/niworkflows-anat-ants-1.png

(Source code, png, svg, pdf)

Parameters:
  • name (str, optional) – Workflow name (default: “atropos_wf”).

  • use_random_seed (bool) – Whether ATROPOS should generate a random seed based on the system’s clock

  • omp_nthreads (int) – Maximum number of threads an individual process may use

  • mem_gb (float) – Estimated peak memory consumption of the most hungry nodes in the workflow

  • padding (int) – Pad images with zeros before processing

  • in_segmentation_model (tuple) – A k-means segmentation is run to find gray or white matter around the edge of the initial brain mask warped from the template. This produces a segmentation image with \($K$\) classes, ordered by mean intensity in increasing order. With this option, you can control \($K$\) and tell the script which classes represent CSF, gray and white matter. Format (K, csfLabel, gmLabel, wmLabel). Examples: (3,1,2,3) for T1 with K=3, CSF=1, GM=2, WM=3 (default), (3,3,2,1) for T2 with K=3, CSF=3, GM=2, WM=1, (3,1,3,2) for FLAIR with K=3, CSF=1 GM=3, WM=2, (4,4,2,3) uses K=4, CSF=4, GM=2, WM=3.

  • bspline_fitting_distance (float) – The size of the b-spline mesh grid elements, in mm (default: 200)

  • wm_prior (bool) – Whether the WM posterior obtained with ATROPOS should be regularized with a prior map (typically, mapped from the template). When wm_prior is True the input field wm_prior of the input node must be connected.

Inputs:
  • in_files (list) – The original anatomical images passed in to the brain-extraction workflow.

  • in_corrected (list) – INU-corrected files.

  • in_mask (str) – Brain mask calculated previously.

  • wm_prior (str) – Path to the WM prior probability map, aligned with the individual data.

Outputs:
  • out_file (str) – Path of the corrected and brain-extracted result, using the ATROPOS refinement.

  • bias_corrected (str) – Path of the corrected and result, using the ATROPOS refinement.

  • bias_image (str) – Path of the estimated INU bias field, using the ATROPOS refinement.

  • out_mask (str) – Refined brain mask

  • out_segm (str) – Output segmentation

  • out_tpms (str) – Output TPMs

niworkflows.anat.ants.init_brain_extraction_wf(name='brain_extraction_wf', in_template='OASIS30ANTs', template_spec=None, use_float=True, normalization_quality='precise', omp_nthreads=None, mem_gb=3.0, bids_suffix='T1w', atropos_refine=True, atropos_use_random_seed=True, atropos_model=None, use_laplacian=True, bspline_fitting_distance=200)[source]

Build a workflow for atlas-based brain extraction on anatomical MRI data.

This is a Nipype implementation of atlas-based brain extraction inspired by the official ANTs’ antsBrainExtraction.sh workflow (only for 3D images).

The workflow follows the following structure:

  1. Step 1 performs several clerical tasks (preliminary INU correction, calculating the Laplacian of inputs, affine initialization) and the core spatial normalization.

  2. Maps the brain mask into target space using the normalization calculated in 1.

  3. Superstep 1b: binarization of the brain mask

  4. Maps the WM (white matter) probability map from the template, if such prior exists. Combines the BS (brainstem) probability map before mapping if the WM and BS are given separately (as it is the case for OASIS30ANTs.)

  5. Run a second N4 INU correction round, using the prior mapped into individual step in step 4 if available.

  6. Superstep 6: apply ATROPOS on the INU-corrected result of step 5, and massage its outputs

  7. Superstep 7: use results from 4 to refine the brain mask

  8. If exist, use priors from step 4, calculate the overlap of the posteriors estimated in step 4 to select that overlapping the most with the WM+BS prior from the template. Combine that posterior with the refined brain mask and pass it on to the next step.

  9. Apply a final N4 using the refined brain mask (or the map calculated in step 8 if priors were found) as weights map for the algorithm.

Workflow Graph
../_images/niworkflows-anat-ants-2.png

(Source code, png, svg, pdf)

Parameters:
  • in_template (str) – Name of the skull-stripping template (‘OASIS30ANTs’, ‘NKI’, or path). The brain template from which regions will be projected Anatomical template created using e.g. LPBA40 data set with buildtemplateparallel.sh in ANTs. The workflow will automatically search for a brain probability mask created using e.g. LPBA40 data set which have brain masks defined, and warped to anatomical template and averaged resulting in a probability image.

  • use_float (bool) – Whether single precision should be used

  • normalization_quality (str) – Use more precise or faster registration parameters (default: precise, other possible values: testing)

  • omp_nthreads (int) – Maximum number of threads an individual process may use

  • mem_gb (float) – Estimated peak memory consumption of the most hungry nodes in the workflow

  • bids_suffix (str) – Sequence type of the first input image. For a list of acceptable values see https://bids-specification.readthedocs.io/en/latest/04-modality-specific-files/01-magnetic-resonance-imaging-data.html#anatomy-imaging-data

  • atropos_refine (bool) – Enables or disables the whole ATROPOS sub-workflow

  • atropos_use_random_seed (bool) – Whether ATROPOS should generate a random seed based on the system’s clock

  • atropos_model (tuple or None) – Allows to specify a particular segmentation model, overwriting the defaults based on bids_suffix

  • use_laplacian (bool) – Enables or disables alignment of the Laplacian as an additional criterion for image registration quality (default: True)

  • bspline_fitting_distance (float) – The size of the b-spline mesh grid elements, in mm (default: 200)

  • name (str, optional) – Workflow name (default: antsBrainExtraction)

Inputs:
  • in_files (list) – List of input anatomical images to be brain-extracted, typically T1-weighted. If a list of anatomical images is provided, subsequently specified images are used during the segmentation process. However, only the first image is used in the registration of priors. Our suggestion would be to specify the T1w as the first image.

  • in_mask (list, optional) – Mask used for registration to limit the metric computation to a specific region.

Outputs:
  • out_file (str) – Skull-stripped and INU-corrected in_files

  • out_mask (str) – Calculated brain mask

  • bias_corrected (str) – The in_files input images, after INU correction, before skull-stripping.

  • bias_image (str) – The INU field estimated for each input in in_files

  • out_segm (str) – Output segmentation by ATROPOS

  • out_tpms (str) – Output TPMs by ATROPOS

niworkflows.anat.ants.init_n4_only_wf(atropos_model=None, atropos_refine=True, atropos_use_random_seed=True, bids_suffix='T1w', mem_gb=3.0, name='n4_only_wf', omp_nthreads=None)[source]

Build a workflow to sidetrack brain extraction on skull-stripped datasets.

An alternative workflow to “init_brain_extraction_wf”, for anatomical images which have already been brain extracted.

  1. Creates brain mask assuming all zero voxels are outside the brain

  2. Applies N4 bias field correction

  3. (Optional) apply ATROPOS and massage its outputs

  4. Use results from 3 to refine N4 bias field correction

Workflow Graph
../_images/niworkflows-anat-ants-3.png

(Source code, png, svg, pdf)

Parameters:
  • omp_nthreads (int) – Maximum number of threads an individual process may use

  • mem_gb (float) – Estimated peak memory consumption of the most hungry nodes

  • bids_suffix (str) – Sequence type of the first input image. For a list of acceptable values see https://bids-specification.readthedocs.io/en/latest/04-modality-specific-files/01-magnetic-resonance-imaging-data.html#anatomy-imaging-data

  • atropos_refine (bool) – Enables or disables the whole ATROPOS sub-workflow

  • atropos_use_random_seed (bool) – Whether ATROPOS should generate a random seed based on the system’s clock

  • atropos_model (tuple or None) – Allows to specify a particular segmentation model, overwriting the defaults based on bids_suffix

  • name (str, optional) – Workflow name (default: 'n4_only_wf').

Inputs:

in_files – List of input anatomical images to be bias corrected, typically T1-weighted. If a list of anatomical images is provided, subsequently specified images are used during the segmentation process. However, only the first image is used in the registration of priors. Our suggestion would be to specify the T1w as the first image.

Outputs:
  • out_fileINU-corrected in_files

  • out_mask – Calculated brain mask

  • bias_corrected – Same as “out_file”, provided for consistency with brain extraction

  • bias_image – The INU field estimated for each input in in_files

  • out_segm – Output segmentation by ATROPOS

  • out_tpms – Output TPMs by ATROPOS