niworkflows.anat.freesurfer module

FreeSurfer-related workflows.

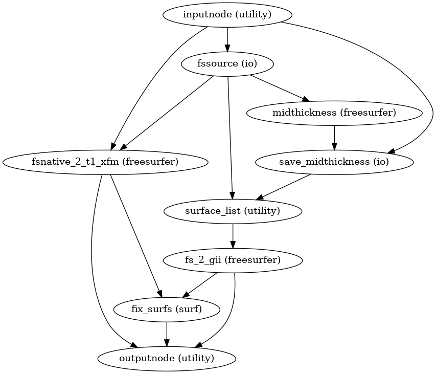
niworkflows.anat.freesurfer.init_gifti_surface_wf(name='gifti_surface_wf', subjects_dir=None)[source]

Build a Nipype workflow to prepare GIFTI surfaces from FreeSurfer.

This workflow prepares GIFTI surfaces from a FreeSurfer subjects directory If midthickness (or graymid) surfaces do not exist, they are generated and saved to the subject directory as lh/rh.midthickness. These, along with the gray/white matter boundary (lh/rh.smoothwm), pial sufaces (lh/rh.pial) and inflated surfaces (lh/rh.inflated) are converted to GIFTI files. Additionally, the vertex coordinates are recentered to align with native T1w space.

Workflow Graph
../_images/niworkflows-anat-freesurfer-1.png

(Source code, png, svg, pdf)

Parameters
  • subjects_dir (str) – FreeSurfer’s $SUBJECTS_DIR environment variable.

  • name (str) – Name for the workflow hierarchy of Nipype

Inputs
  • in_t1w (str) – original (pre-recon-all), reference T1w image.

  • subject_id (str) – FreeSurfer subject ID

Outputs
  • surfaces (list) – GIFTI surfaces for gray/white matter boundary, pial surface, midthickness (or graymid) surface, and inflated surfaces.

  • surf_norm (list) – Normalized (re-centered) GIFTI surfaces aligned in native T1w space, corresponding to the surfaces output.

  • fsnative_to_t1w_xfm (str) – LTA formatted affine transform file.