niworkflows.func.util module

Utility workflows.

niworkflows.func.util.init_bold_reference_wf(omp_nthreads, bold_file=None, sbref_files=None, brainmask_thresh=0.85, pre_mask=False, multiecho=False, name='bold_reference_wf', gen_report=False)[source]

Build a workflow that generates reference BOLD images for a series.

The raw reference image is the target of HMC, and a contrast-enhanced reference is the subject of distortion correction, as well as boundary-based registration to T1w and template spaces.

LIMITATION: If one wants to extract the reference from several SBRefs with several echoes each, the first echo should be selected elsewhere and run this interface in multiecho = False mode. In other words, SBRef inputs are assumed to be single-echo.

LIMITATION: If a list of SBRefs is provided, each can be 3D or 4D, but they are assumed to be sampled in the exact same 3D-grid and have the same orientation information in their headers so that they can directly be merged into a 4D volume.

Workflow Graph
../_images/niworkflows-func-util-1.png

(Source code, png, svg, pdf)

Parameters
  • omp_nthreads (int) – Maximum number of threads an individual process may use

  • bold_file (str) – BOLD series NIfTI file

  • sbref_files (list or bool) – Single band (as opposed to multi band) reference NIfTI file. If True is passed, the workflow is built to accommodate SBRefs, but the input is left undefined (i.e., it is left open for connection)

  • brainmask_thresh (float) – Lower threshold for the probabilistic brainmask to obtain the final binary mask (default: 0.85).

  • pre_mask (bool) – Indicates whether the pre_mask input will be set (and thus, step 1 should be skipped).

  • multiecho (bool) – If multiecho data was supplied, data from the first echo will be selected

  • name (str) – Name of workflow (default: bold_reference_wf)

  • gen_report (bool) – Whether a mask report node should be appended in the end

Inputs
  • bold_file (str) – BOLD series NIfTI file

  • all_bold_files (str) – Validated and header-corrected BOLD series; multiple if multi-echo

  • bold_mask (bool) – A tentative brain mask to initialize the workflow (requires pre_mask parameter set True).

  • dummy_scans (int or None) – Number of non-steady-state volumes specified by user at beginning of bold_file

  • sbref_file (str) – single band (as opposed to multi band) reference NIfTI file

Outputs
  • bold_file (str) – Validated BOLD series NIfTI file

  • raw_ref_image (str) – Reference image to which BOLD series is motion corrected

  • skip_vols (int) – Number of non-steady-state volumes selected at beginning of bold_file

  • algo_dummy_scans (int) – Number of non-steady-state volumes agorithmically detected at beginning of bold_file

  • ref_image (str) – Contrast-enhanced reference image

  • ref_image_brain (str) – Skull-stripped reference image

  • bold_mask (str) – Skull-stripping mask of reference image

  • validation_report (str) – HTML reportlet indicating whether bold_file had a valid affine

Subworkflows
  • init_enhance_and_skullstrip_wf()

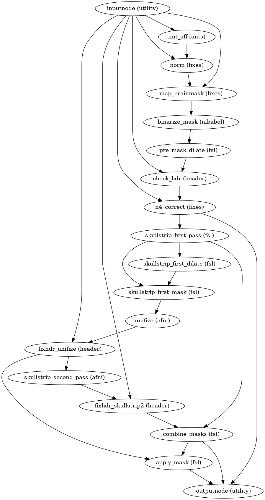
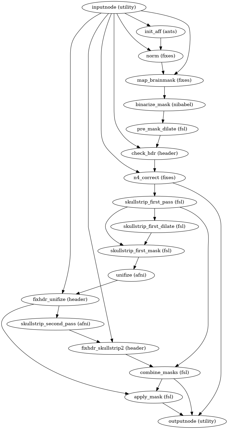
niworkflows.func.util.init_enhance_and_skullstrip_bold_wf(brainmask_thresh=0.5, name='enhance_and_skullstrip_bold_wf', omp_nthreads=1, pre_mask=False)[source]

Enhance and run brain extraction on a BOLD EPI image.

This workflow takes in a BOLD fMRI average/summary (e.g., a reference image averaging non-steady-state timepoints), and sharpens the histogram with the application of the N4 algorithm for removing the INU bias field and calculates a signal mask.

Steps of this workflow are:

  1. Calculate a tentative mask by registering (9-parameters) to fMRIPrep’s EPI -boldref template, which is in MNI space. The tentative mask is obtained by resampling the MNI template’s brainmask into boldref-space.

  2. Binary dilation of the tentative mask with a sphere of 3mm diameter.

  3. Run ANTs’ N4BiasFieldCorrection on the input BOLD average, using the mask generated in 1) instead of the internal Otsu thresholding.

  4. Calculate a loose mask using FSL’s bet, with one mathematical morphology dilation of one iteration and a sphere of 6mm as structuring element.

  5. Mask the INU-corrected image with the latest mask calculated in 3), then use AFNI’s 3dUnifize to standardize the T2* contrast distribution.

  6. Calculate a mask using AFNI’s 3dAutomask after the contrast enhancement of 4).

  7. Calculate a final mask as the intersection of 4) and 6).

  8. Apply final mask on the enhanced reference.

Step 1 can be skipped if the pre_mask argument is set to True and a tentative mask is passed in to the workflow throught the pre_mask Nipype input.

Workflow graph
../_images/niworkflows-func-util-2.png

(Source code, png, svg, pdf)

Parameters
  • brainmask_thresh (float) – Lower threshold for the probabilistic brainmask to obtain the final binary mask (default: 0.5).

  • name (str) – Name of workflow (default: enhance_and_skullstrip_bold_wf)

  • omp_nthreads (int) – number of threads available to parallel nodes

  • pre_mask (bool) – Indicates whether the pre_mask input will be set (and thus, step 1 should be skipped).

Inputs
  • in_file (str) – BOLD image (single volume)

  • pre_mask (bool) – A tentative brain mask to initialize the workflow (requires pre_mask parameter set True).

Outputs
  • bias_corrected_file (str) – the in_file after N4BiasFieldCorrection

  • skull_stripped_file (str) – the bias_corrected_file after skull-stripping

  • mask_file (str) – mask of the skull-stripped input file

  • out_report (str) – reportlet for the skull-stripping

niworkflows.func.util.init_skullstrip_bold_wf(name='skullstrip_bold_wf')[source]

Apply skull-stripping to a BOLD image.

It is intended to be used on an image that has previously been bias-corrected with init_enhance_and_skullstrip_bold_wf()

Workflow Graph
../_images/niworkflows-func-util-3.png

(Source code, png, svg, pdf)

Inputs

in_file (str) – BOLD image (single volume)

Outputs
  • skull_stripped_file (str) – the in_file after skull-stripping

  • mask_file (str) – mask of the skull-stripped input file

  • out_report (str) – reportlet for the skull-stripping