Warning: This document is for an old version of sdcflows. The main version is master.

sdcflows.workflows.fit.pepolar module

Datasets with multiple phase encoded directions.

PEPOLAR techniques

This corresponds to this section of the BIDS specification.

sdcflows.workflows.fit.pepolar.init_3dQwarp_wf(omp_nthreads=1, debug=False, name='pepolar_estimate_wf')[source]

Create the PEPOLAR field estimation workflow based on AFNI’s 3dQwarp.

This workflow takes in two EPI files that MUST have opposed PE direction. Therefore, EPIs with orthogonal PE directions are not supported.

Workflow Graph
../_images/sdcflows-workflows-fit-pepolar-1.png

(Source code, png, svg, pdf)

Parameters
  • debug (bool) – Whether a fast configuration of topup (less accurate) should be applied.

  • name (str) – Name for this workflow

  • omp_nthreads (int) – Parallelize internal tasks across the number of CPUs given by this option.

Inputs

in_data (list of str) – A list of two EPI files, the first of which will be taken as reference.

Outputs
  • fmap (str) – The path of the estimated fieldmap.

  • fmap_ref (str) – The path of an unwarped conversion of the first element of in_data.

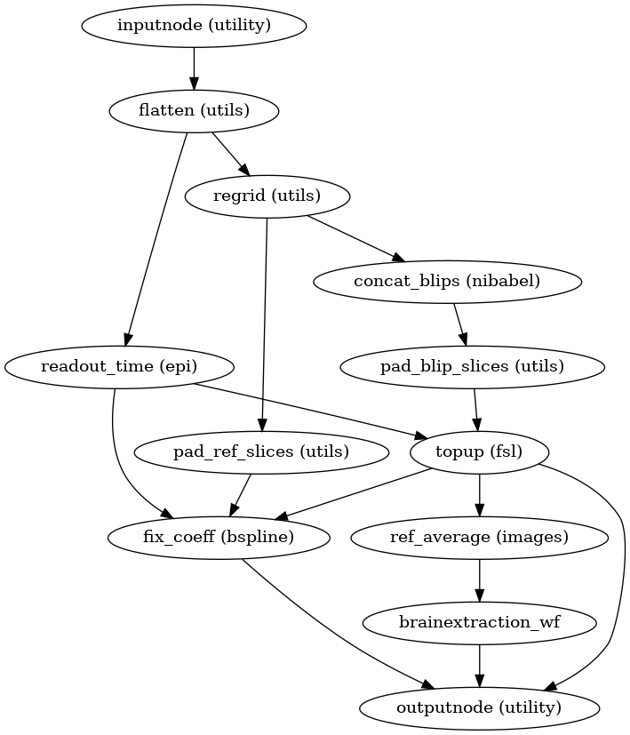
sdcflows.workflows.fit.pepolar.init_topup_wf(grid_reference=0, omp_nthreads=1, sloppy=False, debug=False, name='pepolar_estimate_wf')[source]

Create the PEPOLAR field estimation workflow based on FSL’s topup.

Workflow Graph
../_images/sdcflows-workflows-fit-pepolar-2.png

(Source code, png, svg, pdf)

Parameters
  • grid_reference (int) – Index of the volume (after flattening) that will be taken for gridding reference.

  • sloppy (bool) – Whether a fast configuration of topup (less accurate) should be applied.

  • debug (bool) – Run in debug mode

  • name (str) – Name for this workflow

  • omp_nthreads (int) – Parallelize internal tasks across the number of CPUs given by this option.

Inputs
  • in_data (list of str) – A list of EPI files that will be fed into TOPUP.

  • metadata (list of dict) – A list of dictionaries containing the metadata corresponding to each file in in_data.

Outputs
  • fmap (str) – The path of the estimated fieldmap.

  • fmap_ref (str) – The path of an unwarped conversion of files in in_data.

  • fmap_mask (str) – The path of mask corresponding to the fmap_ref output.

  • fmap_coeff (str or list of str) – The path(s) of the B-Spline coefficients supporting the fieldmap.

  • method (str) – Short description of the estimation method that was run.