Warning: This document is for an old version of smriprep. The main version is master.

smriprep.workflows.surfaces module

Surface preprocessing workflows.

sMRIPrep uses FreeSurfer to reconstruct surfaces from T1w/T2w structural images.

smriprep.workflows.surfaces.init_anat_ribbon_wf(name='anat_ribbon_wf')[source]

Create anatomical ribbon mask

Workflow Graph

Inputs:
  • white – Left and right gray/white surfaces (as GIFTI files)

  • pial – Left and right pial surfaces (as GIFTI files)

  • ref_file – Reference image (one 3D volume) to define the target space

Outputs:

anat_ribbon – Cortical gray matter mask, sampled into ref_file space

smriprep.workflows.surfaces.init_autorecon_resume_wf(*, omp_nthreads, name='autorecon_resume_wf')[source]

Resume recon-all execution, assuming the -autorecon1 stage has been completed.

In order to utilize resources efficiently, this is broken down into seven sub-stages; after the first stage, the second and third stages may be run simultaneously, and the fifth and sixth stages may be run simultaneously, if resources permit; the fourth stage must be run prior to the fifth and sixth, and the seventh must be run after:

$ recon-all -sd <output dir>/freesurfer -subjid sub-<subject_label> \
    -autorecon2-volonly
$ recon-all -sd <output dir>/freesurfer -subjid sub-<subject_label> \
    -autorecon-hemi lh -T2pial \
    -noparcstats -noparcstats2 -noparcstats3 -nohyporelabel -nobalabels
$ recon-all -sd <output dir>/freesurfer -subjid sub-<subject_label> \
    -autorecon-hemi rh -T2pial \
    -noparcstats -noparcstats2 -noparcstats3 -nohyporelabel -nobalabels
$ recon-all -sd <output dir>/freesurfer -subjid sub-<subject_label> \
    -cortribbon
$ recon-all -sd <output dir>/freesurfer -subjid sub-<subject_label> \
    -autorecon-hemi lh -nohyporelabel
$ recon-all -sd <output dir>/freesurfer -subjid sub-<subject_label> \
    -autorecon-hemi rh -nohyporelabel
$ recon-all -sd <output dir>/freesurfer -subjid sub-<subject_label> \
    -autorecon3

The parcellation statistics steps are excluded from the second and third stages, because they require calculation of the cortical ribbon volume (the fourth stage). Hypointensity relabeling is excluded from hemisphere-specific steps to avoid race conditions, as it is a volumetric operation.

Workflow Graph
../_images/smriprep-workflows-surfaces-2.png

(Source code, png, svg, pdf)

Inputs:
  • subjects_dir – FreeSurfer SUBJECTS_DIR

  • subject_id – FreeSurfer subject ID

  • use_T2 – Refine pial surface using T2w image

  • use_FLAIR – Refine pial surface using FLAIR image

Outputs:
  • subjects_dir – FreeSurfer SUBJECTS_DIR

  • subject_id – FreeSurfer subject ID

smriprep.workflows.surfaces.init_cortex_masks_wf(*, name: str = 'cortex_masks_wf')[source]

Create cortical surface masks from surface files.

Workflow Graph
../_images/smriprep-workflows-surfaces-3.png

(Source code, png, svg, pdf)

Inputs:
  • midthickness (len-2 list of str) – Each hemisphere’s FreeSurfer midthickness surface file in GIFTI format

  • thickness (len-2 list of str) – Each hemisphere’s FreeSurfer thickness file in GIFTI format

Outputs:
  • cortex_masks (len-2 list of str) – Cortical surface mask in GIFTI format for each hemisphere

  • source_files (len-2 list of lists of str) – Each hemisphere’s source files, which are used to create the mask

smriprep.workflows.surfaces.init_fsLR_reg_wf(*, name='fsLR_reg_wf')[source]

Generate GIFTI registration files to fsLR space

smriprep.workflows.surfaces.init_gifti_morphometrics_wf(*, morphometrics: list[str] = ('thickness', 'curv', 'sulc'), name: str = 'gifti_morphometrics_wf')[source]

Prepare GIFTI shape files from morphometrics found in a FreeSurfer subjects directory.

The default morphometrics are lh/rh.thickness, lh/rh.curv, and lh/rh.sulc.

Workflow Graph
../_images/smriprep-workflows-surfaces-4.png

(Source code, png, svg, pdf)

Inputs:
  • subjects_dir – FreeSurfer SUBJECTS_DIR

  • subject_id – FreeSurfer subject ID

Outputs:
  • morphometrics – GIFTI shape files for all requested morphometrics

  • ``<morphometric>`` – Left and right GIFTIs for each morphometry type passed to morphometrics

smriprep.workflows.surfaces.init_gifti_surfaces_wf(*, surfaces: list[str] = ('pial', 'midthickness', 'inflated', 'white'), to_scanner: bool = True, name: str = 'gifti_surface_wf')[source]

Prepare GIFTI surfaces from a FreeSurfer subjects directory.

The default surfaces are lh/rh.pial, lh/rh.midthickness, lh/rh.inflated, and lh/rh.white.

Vertex coordinates are transformed to align with native anatomical space when fsnative2anat_xfm is provided.

Workflow Graph
../_images/smriprep-workflows-surfaces-5.png

(Source code, png, svg, pdf)

Inputs:
  • subjects_dir – FreeSurfer SUBJECTS_DIR

  • subject_id – FreeSurfer subject ID

  • fsnative2anat_xfm – LTA formatted affine transform file

Outputs:
  • surfaces – GIFTI surfaces for all requested surfaces

  • ``<surface>`` – Left and right GIFTIs for each surface passed to surfaces

smriprep.workflows.surfaces.init_hcp_morphometrics_wf(*, omp_nthreads: int, name: str = 'hcp_morphometrics_wf') LiterateWorkflow[source]

Convert FreeSurfer-style morphometrics to HCP-style.

The HCP uses different conventions for curvature and sulcal depth from FreeSurfer, and performs some geometric preprocessing steps to get final metrics and a subject-specific cortical ROI.

Workflow Graph

../_images/smriprep-workflows-surfaces-6.png

(Source code, png, svg, pdf)

Parameters:

omp_nthreads – Maximum number of threads an individual process may use

Inputs:
  • subject_id – FreeSurfer subject ID

  • thickness – FreeSurfer thickness file in GIFTI format

  • curv – FreeSurfer curvature file in GIFTI format

  • sulc – FreeSurfer sulcal depth file in GIFTI format

Outputs:
  • thickness – HCP-style thickness file in GIFTI format

  • curv – HCP-style curvature file in GIFTI format

  • sulc – HCP-style sulcal depth file in GIFTI format

smriprep.workflows.surfaces.init_morph_grayords_wf(grayord_density: Literal['91k', '170k'], omp_nthreads: int, name: str = 'morph_grayords_wf')[source]

Sample Grayordinates files onto the fsLR atlas.

Outputs are in CIFTI2 format.

Workflow Graph
../_images/smriprep-workflows-surfaces-7.png

(Source code, png, svg, pdf)

Parameters:
  • grayord_density (str) – Either 91k or 170k, representing the total of vertices or grayordinates.

  • name (str) – Unique name for the subworkflow (default: "morph_grayords_wf")

Inputs:
  • curv – HCP-style curvature file in GIFTI format

  • sulc – HCP-style sulcal depth file in GIFTI format

  • thickness – HCP-style thickness file in GIFTI format

  • roi – HCP-style cortical ROI file in GIFTI format

  • midthickness – GIFTI surface mesh corresponding to the midthickness surface

  • sphere_reg_fsLR – GIFTI surface mesh corresponding to the subject’s fsLR registration sphere

Outputs:
  • curv_fsLR – HCP-style curvature file in CIFTI-2 format, resampled to fsLR

  • curv_metadata – Path to JSON file containing metadata corresponding to curv_fsLR

  • sulc_fsLR – HCP-style sulcal depth file in CIFTI-2 format, resampled to fsLR

  • sulc_metadata – Path to JSON file containing metadata corresponding to sulc_fsLR

  • thickness_fsLR – HCP-style thickness file in CIFTI-2 format, resampled to fsLR

smriprep.workflows.surfaces.init_msm_sulc_wf(*, sloppy: bool = False, name: str = 'msm_sulc_wf')[source]

Run MSMSulc registration to fsLR surfaces, per hemisphere.

smriprep.workflows.surfaces.init_refinement_wf(*, image_type: Literal['T1w', 'T2w'] = 'T1w', name: str = 'refinement_wf') LiterateWorkflow[source]

Refine ANTs brain extraction with FreeSurfer segmentation

Workflow Graph
../_images/smriprep-workflows-surfaces-8.png

(Source code, png, svg, pdf)

Inputs:
  • subjects_dir – FreeSurfer SUBJECTS_DIR

  • subject_id – FreeSurfer subject ID

  • fsnative2anat_xfm – LTA-style affine matrix translating from FreeSurfer-conformed subject space to anatomical

  • reference_image – Input

  • ants_segs – Brain tissue segmentation from ANTS antsBrainExtraction.sh

  • subjects_dir – FreeSurfer SUBJECTS_DIR

  • subject_id – FreeSurfer subject ID

Outputs:

out_brainmask – Refined brainmask, derived from FreeSurfer’s aseg volume

smriprep.workflows.surfaces.init_resample_surfaces_wf(surfaces: list[str], template: str = 'fsLR', cohort: str | None = None, space: str | None = 'fsLR', density: str | None = None, grayord_density: str | None = None, name: str = 'resample_surfaces_wf')[source]

Resample subject surfaces surface to specified template space and density, using a given registration space.

Workflow Graph
../_images/smriprep-workflows-surfaces-9.png

(Source code, png, svg, pdf)

Parameters:
  • surfaces (list of str) – Names of surfaces (e.g., 'white') to resample. Both hemispheres will be resampled.

  • template (str) – The template space to resample to, e.g., 'onavg', 'fsLR'.

  • cohort (str or None) – The template cohort to use, if the template provides multiple.

  • space (str or None) – The registration space for which there are both subject and template registration spheres. If None, the template space is used.

  • density (str) – The density to resample to, e.g., '10k', '41k'. Number of vertices per hemisphere.

  • name (str) – Unique name for the subworkflow (default: "resample_surfaces_wf")

Inputs:
  • ``<surface>`` – Left and right GIFTIs for each surface name passed to surfaces.

  • ``sphere_reg_<space>`` – GIFTI surface mesh corresponding to the subject’s registration sphere to space.

Outputs:

``<surface>_<template>`` – Left and right GIFTI surface mesh corresponding to the input surface, resampled to the specified space and density.

smriprep.workflows.surfaces.init_segs_to_native_wf(*, image_type: Literal['T1w', 'T2w'] = 'T1w', segmentation: Literal['aseg', 'aparc_aseg', 'aparc_a2009s', 'aparc_dkt'] | str = 'aseg', name: str = 'segs_to_native_wf') LiterateWorkflow[source]

Get a segmentation from FreeSurfer conformed space into native anatomical space.

Workflow Graph
../_images/smriprep-workflows-surfaces-10.png

(Source code, png, svg, pdf)

Parameters:
  • image_type – MR anatomical image type (‘T1w’ or ‘T2w’)

  • segmentation – The name of a segmentation (‘aseg’ or ‘aparc_aseg’ or ‘wmparc’)

Inputs:
  • in_file – Anatomical, merged anatomical image after INU correction

  • subjects_dir – FreeSurfer SUBJECTS_DIR

  • subject_id – FreeSurfer subject ID

  • fsnative2anat_xfm – LTA-style affine matrix translating from FreeSurfer-conformed subject space to anatomical

Outputs:

out_file – The selected segmentation, after resampling in native space

smriprep.workflows.surfaces.init_surface_derivatives_wf(*, image_type: Literal['T1w', 'T2w'] = 'T1w', name: str = 'surface_derivatives_wf')[source]

Generate sMRIPrep derivatives from FreeSurfer derivatives

Workflow Graph
../_images/smriprep-workflows-surfaces-11.png

(Source code, png, svg, pdf)

Inputs:
  • reference – Reference image in native anatomical space, for defining a resampling grid

  • fsnative2anat_xfm – LTA-style affine matrix translating from FreeSurfer-conformed subject space to anatomical

  • subjects_dir – FreeSurfer SUBJECTS_DIR

  • subject_id – FreeSurfer subject ID

Outputs:
  • surfaces – GIFTI surfaces for gray/white matter boundary, pial surface, midthickness (or graymid) surface, and inflated surfaces

  • morphometrics – GIFTIs of cortical thickness, curvature, and sulcal depth

  • out_aseg – FreeSurfer’s aseg segmentation, in native anatomical space

  • out_aparc – FreeSurfer’s aparc+aseg segmentation, in native anatomical space

See also

  • init_gifti_surface_wf()

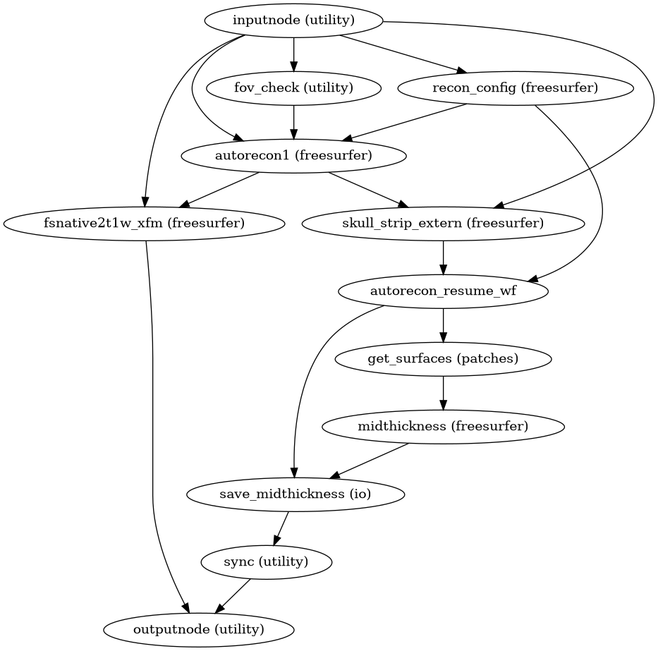
smriprep.workflows.surfaces.init_surface_recon_wf(*, omp_nthreads: int, hires: bool, fs_no_resume: bool, precomputed: dict, name='surface_recon_wf')[source]

Reconstruct anatomical surfaces using FreeSurfer’s recon-all.

Reconstruction is performed in three phases. The first phase initializes the subject with T1w and T2w (if available) structural images and performs basic reconstruction (autorecon1) with the exception of skull-stripping. For example, a subject with only one session with T1w and T2w images would be processed by the following command:

$ recon-all -sd <output dir>/freesurfer -subjid sub-<subject_label> \
    -i <bids-root>/sub-<subject_label>/anat/sub-<subject_label>_T1w.nii.gz \
    -T2 <bids-root>/sub-<subject_label>/anat/sub-<subject_label>_T2w.nii.gz \
    -autorecon1 \
    -noskullstrip -noT2pial -noFLAIRpial

The second phase imports an externally computed skull-stripping mask. This workflow refines the external brainmask using the internal mask implicit the the FreeSurfer’s aseg.mgz segmentation, to reconcile ANTs’ and FreeSurfer’s brain masks.

First, the aseg.mgz mask from FreeSurfer is refined in two steps, using binary morphological operations:

  1. With a binary closing operation the sulci are included into the mask. This results in a smoother brain mask that does not exclude deep, wide sulci.

  2. Fill any holes (typically, there could be a hole next to the pineal gland and the corpora quadrigemina if the great cerebral brain is segmented out).

Second, the brain mask is grown, including pixels that have a high likelihood to the GM tissue distribution:

  1. Dilate and subtract the brain mask, defining the region to search for candidate pixels that likely belong to cortical GM.

  2. Pixels found in the search region that are labeled as GM by ANTs (during antsBrainExtraction.sh) are directly added to the new mask.

  3. Otherwise, estimate GM tissue parameters locally in patches of ww size, and test the likelihood of the pixel to belong in the GM distribution.

This procedure is inspired on mindboggle’s solution to the problem: https://github.com/nipy/mindboggle/blob/7f91faaa7664d820fe12ccc52ebaf21d679795e2/mindboggle/guts/segment.py#L1660

The final phase resumes reconstruction, using the T2w image to assist in finding the pial surface, if available. See init_autorecon_resume_wf() for details.

Memory annotations for FreeSurfer are based off their documentation. They specify an allocation of 4GB per subject. Here we define 5GB to have a certain margin.

Workflow Graph
../_images/smriprep-workflows-surfaces-12.png

(Source code, png, svg, pdf)

Parameters:
  • omp_nthreads (int) – Maximum number of threads an individual process may use

  • hires (bool) – Enable sub-millimeter preprocessing in FreeSurfer

  • fs_no_resume (bool) – use precomputed freesurfer without attempting to resume (eg. for longitudinal base or fastsurfer)

Inputs:
  • t1w – List of T1-weighted structural images

  • t2w – List of T2-weighted structural images (only first used)

  • flair – List of FLAIR images

  • skullstripped_t1 – Skull-stripped T1-weighted image (or mask of image)

  • subjects_dir – FreeSurfer SUBJECTS_DIR

  • subject_id – FreeSurfer subject ID

Outputs:
  • subjects_dir – FreeSurfer SUBJECTS_DIR

  • subject_id – FreeSurfer subject ID

  • fsnative2t1w_xfm – LTA-style affine matrix translating from FreeSurfer-conformed subject space to T1w