smriprep.workflows.anatomical module

Anatomical reference preprocessing workflows.

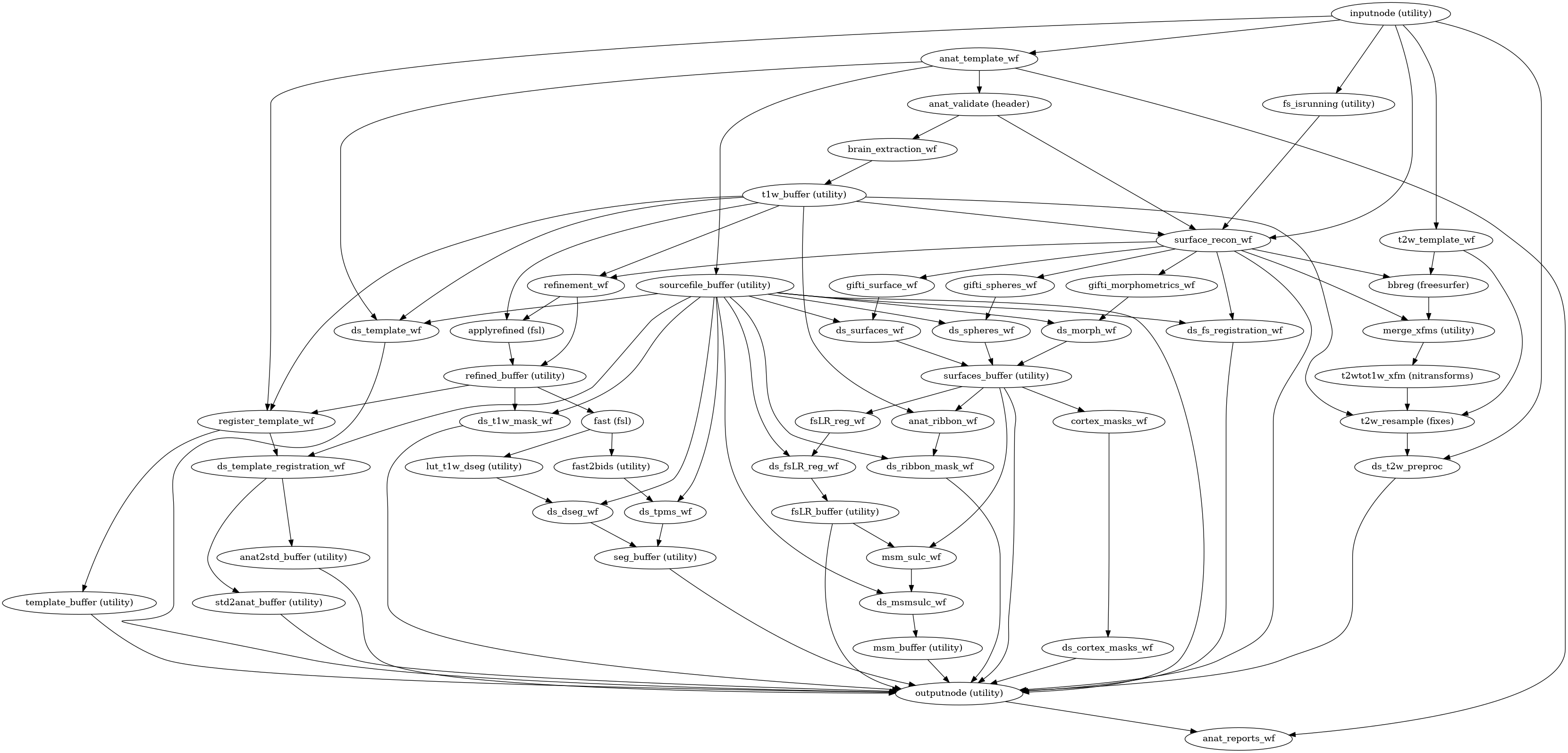
smriprep.workflows.anatomical.init_anat_fit_wf(*, bids_root: str, output_dir: str, freesurfer: bool, hires: bool, longitudinal: bool, msm_sulc: bool, t1w: list, t2w: list, skull_strip_mode: str, skull_strip_template: Reference, spaces: SpatialReferences, precomputed: dict, omp_nthreads: int, flair: list = (), debug: bool = False, sloppy: bool = False, name='anat_fit_wf', skull_strip_fixed_seed: bool = False, fs_no_resume: bool = False)[source]

Stage the anatomical preprocessing steps of sMRIPrep.

This includes:

  • T1w reference: realigning and then averaging T1w images.

  • Brain extraction and INU (bias field) correction.

  • Brain tissue segmentation.

  • Spatial normalization to standard spaces.

  • Surface reconstruction with FreeSurfer.

Workflow Graph
../_images/smriprep-workflows-anatomical-1.png

(Source code, png, svg, pdf)

Parameters:
  • bids_root (str) – Path of the input BIDS dataset root

  • output_dir (str) – Directory in which to save derivatives

  • freesurfer (bool) – Enable FreeSurfer surface reconstruction (increases runtime by 6h, at the very least)

  • hires (bool) – Enable sub-millimeter preprocessing in FreeSurfer

  • longitudinal (bool) – Create unbiased structural template, regardless of number of inputs (may increase runtime)

  • t1w (list) – List of T1-weighted structural images.

  • skull_strip_mode (str) – Determiner for T1-weighted skull stripping (force ensures skull stripping, skip ignores skull stripping, and auto automatically ignores skull stripping if pre-stripped brains are detected).

  • skull_strip_template (Reference) – Spatial reference to use in atlas-based brain extraction.

  • spaces (SpatialReferences) – Object containing standard and nonstandard space specifications.

  • precomputed (dict) – Dictionary mapping output specification attribute names and paths to precomputed derivatives.

  • omp_nthreads (int) – Maximum number of threads an individual process may use

  • debug (bool) – Enable debugging outputs

  • sloppy (bool) – Quick, impercise operations. Used to decrease workflow duration.

  • name (str, optional) – Workflow name (default: anat_fit_wf)

  • skull_strip_fixed_seed (bool) – Do not use a random seed for skull-stripping - will ensure run-to-run replicability when used with –omp-nthreads 1 (default: False).

Inputs:
  • t1w – List of T1-weighted structural images

  • t2w – List of T2-weighted structural images

  • roi – A mask to exclude regions during standardization

  • flair – List of FLAIR images

  • subjects_dir – FreeSurfer SUBJECTS_DIR

  • subject_id – FreeSurfer subject ID

Outputs:
  • t1w_preproc – The T1w reference map, which is calculated as the average of bias-corrected and preprocessed T1w images, defining the anatomical space.

  • t1w_mask – Brain (binary) mask estimated by brain extraction.

  • t1w_dseg – Brain tissue segmentation of the preprocessed structural image, including gray-matter (GM), white-matter (WM) and cerebrospinal fluid (CSF).

  • t1w_tpms – List of tissue probability maps corresponding to t1w_dseg.

  • t1w_valid_list – List of input T1w images accepted for preprocessing. If t1w_preproc is precomputed, this is always a list containing that image.

  • template – List of template names to which the structural image has been registered

  • anat2std_xfm – List of nonlinear spatial transforms to resample data from subject anatomical space into standard template spaces. Collated with template.

  • std2anat_xfm – List of nonlinear spatial transforms to resample data from standard template spaces into subject anatomical space. Collated with template.

  • subjects_dir – FreeSurfer SUBJECTS_DIR; use as input to a node to ensure that it is run after FreeSurfer reconstruction is completed.

  • subject_id – FreeSurfer subject ID; use as input to a node to ensure that it is run after FreeSurfer reconstruction is completed.

  • fsnative2t1w_xfm – ITK-style affine matrix translating from FreeSurfer-conformed subject space to T1w

smriprep.workflows.anatomical.init_anat_preproc_wf(*, bids_root: str, output_dir: str, freesurfer: bool, hires: bool, longitudinal: bool, msm_sulc: bool, t1w: list, t2w: list, skull_strip_mode: str, skull_strip_template: Reference, spaces: SpatialReferences, precomputed: dict, omp_nthreads: int, flair: list = (), debug: bool = False, sloppy: bool = False, cifti_output: Literal['91k', '170k', False] = False, name: str = 'anat_preproc_wf', skull_strip_fixed_seed: bool = False, fs_no_resume: bool = False)[source]

Stage the anatomical preprocessing steps of sMRIPrep.

This workflow is a compatibility wrapper around init_anat_fit_wf() that emits all derivatives that were present in sMRIPrep 0.9.x and before.

Workflow Graph
../_images/smriprep-workflows-anatomical-2.png

(Source code, png, svg, pdf)

Parameters:
  • bids_root (str) – Path of the input BIDS dataset root

  • output_dir (str) – Directory in which to save derivatives

  • freesurfer (bool) – Enable FreeSurfer surface reconstruction (increases runtime by 6h, at the very least)

  • hires (bool) – Enable sub-millimeter preprocessing in FreeSurfer

  • longitudinal (bool) – Create unbiased structural template, regardless of number of inputs (may increase runtime)

  • t1w (list) – List of T1-weighted structural images.

  • skull_strip_mode (str) – Determiner for T1-weighted skull stripping (force ensures skull stripping, skip ignores skull stripping, and auto automatically ignores skull stripping if pre-stripped brains are detected).

  • skull_strip_template (Reference) – Spatial reference to use in atlas-based brain extraction.

  • spaces (SpatialReferences) – Object containing standard and nonstandard space specifications.

  • precomputed (dict) – Dictionary mapping output specification attribute names and paths to precomputed derivatives.

  • omp_nthreads (int) – Maximum number of threads an individual process may use

  • debug (bool) – Enable debugging outputs

  • sloppy (bool) – Quick, impercise operations. Used to decrease workflow duration.

  • name (str, optional) – Workflow name (default: anat_fit_wf)

  • skull_strip_fixed_seed (bool) – Do not use a random seed for skull-stripping - will ensure run-to-run replicability when used with –omp-nthreads 1 (default: False).

  • fs_no_resume (bool) – EXPERT: Import pre-computed FreeSurfer reconstruction without resuming. The user is responsible for ensuring that all necessary files are present. (default: False).

Inputs:
  • t1w – List of T1-weighted structural images

  • t2w – List of T2-weighted structural images

  • roi – A mask to exclude regions during standardization

  • flair – List of FLAIR images

  • subjects_dir – FreeSurfer SUBJECTS_DIR

  • subject_id – FreeSurfer subject ID

Outputs:
  • t1w_preproc – The T1w reference map, which is calculated as the average of bias-corrected and preprocessed T1w images, defining the anatomical space.

  • t1w_mask – Brain (binary) mask estimated by brain extraction.

  • t1w_dseg – Brain tissue segmentation of the preprocessed structural image, including gray-matter (GM), white-matter (WM) and cerebrospinal fluid (CSF).

  • t1w_tpms – List of tissue probability maps corresponding to t1w_dseg.

  • template – List of template names to which the structural image has been registered

  • anat2std_xfm – List of nonlinear spatial transforms to resample data from subject anatomical space into standard template spaces. Collated with template.

  • std2anat_xfm – List of nonlinear spatial transforms to resample data from standard template spaces into subject anatomical space. Collated with template.

  • subjects_dir – FreeSurfer SUBJECTS_DIR; use as input to a node to ensure that it is run after FreeSurfer reconstruction is completed.

  • subject_id – FreeSurfer subject ID; use as input to a node to ensure that it is run after FreeSurfer reconstruction is completed.

  • fsnative2t1w_xfm – ITK-style affine matrix translating from FreeSurfer-conformed subject space to T1w

smriprep.workflows.anatomical.init_anat_template_wf(*, longitudinal: bool, omp_nthreads: int, num_files: int, image_type: Literal['T1w', 'T2w'], name: str = 'anat_template_wf')[source]

Generate a canonically-oriented, structural average from all input images.

Workflow Graph
../_images/smriprep-workflows-anatomical-3.png

(Source code, png, svg, pdf)

Parameters:
  • longitudinal (bool) – Create unbiased structural average, regardless of number of inputs (may increase runtime)

  • omp_nthreads (int) – Maximum number of threads an individual process may use

  • num_files (int) – Number of images

  • image_type (str) – MR image type (T1w, T2w, etc.)

  • name (str, optional) – Workflow name (default: anat_template_wf)

Inputs:

anat_files – List of structural images

Outputs:
  • anat_ref – Structural reference averaging input images

  • anat_valid_list – List of structural images accepted for combination

  • anat_realign_xfm – List of affine transforms to realign input images to final reference

  • out_report – Conformation report