niworkflows.anat.coregistration module

Workflow for the registration of EPI datasets to anatomical space via reconstructed surfaces.

niworkflows.anat.coregistration.compare_xforms(lta_list, norm_threshold=15)[source]

Determine a distance between two affine transformations.

Computes a normalized displacement between two affine transforms as the maximum overall displacement of the midpoints of the faces of a cube, when each transform is applied to the cube. This combines displacement resulting from scaling, translation and rotation. Although the norm is in mm, in a scaling context, it is not necessarily equivalent to that distance in translation. We choose a default threshold of 15mm as a rough heuristic. Normalized displacement above 20mm showed clear signs of distortion, while “good” BBR refinements were frequently below 10mm displaced from the rigid transform. The 10-20mm range was more ambiguous, and 15mm chosen as a compromise. This is open to revisiting in either direction. See discussion in GitHub issue #681 and the underlying implementation.

Parameters:
  • lta_list (list or tuple of str) – the two given affines in LTA format

  • norm_threshold (float) – the upper bound limit to the normalized displacement caused by the second transform relative to the first (default: 15)

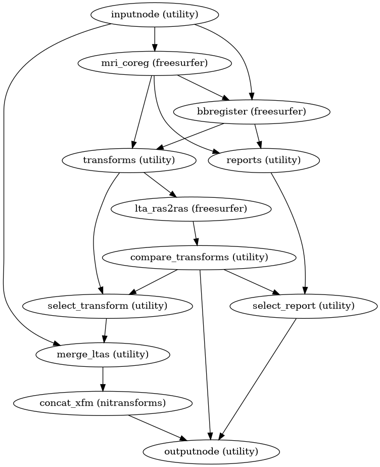
niworkflows.anat.coregistration.init_bbreg_wf(*, omp_nthreads, debug=False, epi2t1w_init='register', epi2t1w_dof=6, name='bbreg_wf', use_bbr=None)[source]

Build a workflow to run FreeSurfer’s bbregister.

This workflow uses FreeSurfer’s bbregister to register a EPI image to a T1-weighted structural image. It is a counterpart to init_fsl_bbr_wf(), which performs the same task using FSL’s FLIRT with a BBR cost function. The use_bbr option permits a high degree of control over registration. If False, standard, affine coregistration will be performed using FreeSurfer’s mri_coreg tool. If True, bbregister will be seeded with the initial transform found by mri_coreg (equivalent to running bbregister --init-coreg). If None, after bbregister is run, the resulting affine transform will be compared to the initial transform found by mri_coreg. Excessive deviation will result in rejecting the BBR refinement and accepting the original, affine registration.

Workflow Graph
../_images/niworkflows-anat-coregistration-1.png

(Source code, png, svg, pdf)

Parameters:
  • use_bbr (bool or None) – Enable/disable boundary-based registration refinement. If None, test BBR result for distortion before accepting.

  • epi2t1w_dof (6, 9 or 12) – Degrees-of-freedom for EPI-T1w registration

  • epi2t1w_init (str, "header" or "register") – If "header", use header information for initialization of EPI and T1 images. If "register", align volumes by their centers.

  • name (str, optional) – Workflow name (default: bbreg_wf)

Inputs:
  • in_file – Reference EPI image to be registered

  • fsnative2t1w_xfm – FSL-style affine matrix translating from FreeSurfer T1.mgz to T1w

  • subjects_dir – Sets FreeSurfer’s $SUBJECTS_DIR

  • subject_id – FreeSurfer subject ID (must have a corresponding folder in $SUBJECTS_DIR)

  • t1w_brain – Unused (see init_fsl_bbr_wf())

  • t1w_dseg – Unused (see init_fsl_bbr_wf())

Outputs:
  • itk_epi_to_t1w – Affine transform from the reference EPI to T1w space (ITK format)

  • itk_t1w_to_epi – Affine transform from T1w space to EPI space (ITK format)

  • out_report – Reportlet for assessing registration quality

  • fallback – Boolean indicating whether BBR was rejected (mri_coreg registration returned)